木瓜视频
师大主页
木瓜视频
木瓜视频概况
木瓜视频简介
机构设置
现任领导
学术组织
教师队伍
师资概况
教师队伍
导师风采
本科教学
教学动态
专业设置
培养方案
实践教学
研究生教育
研究生招生
研究生培养
规章制度
科研工作
学术交流
科研成果
科研机构
规章制度
党建工作
党建动态
党旗领航
木瓜视频公告
党史测试
学团工作
学团动态
思想教育
规章制度
招生就业
招生信息
就业创业
校友联络
课程思政
政策文件
理论学习
示范课程
教学资源
栏目列表
招生信息
就业创业
校友联络
您当前的位置:
木瓜视频
>
招生就业
>
就业创业
> 正文
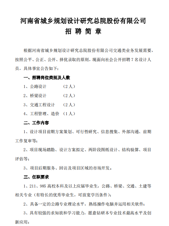
河南省城乡规划设计研究总院股份有限公司招聘简章
时间:2023-10-23 12:25:48 点击: 发布者:
附件【
河南省城乡规划设计研究总院股份有限公司公开招聘报名表.doc
】已下载
次